Flameshot Mac版 v13.3.0POCO桌面 官方版街头霸王6怪物猎人:荒野漫威蜘蛛侠2星露谷物语赛博朋克2077
Flameshot Mac版 v13.3.0
图形设计
Flameshot mac版 v13.3.0
扫码下载
POCO桌面 官方版
主题美化
poco桌面 官方版 V2.6.2.3
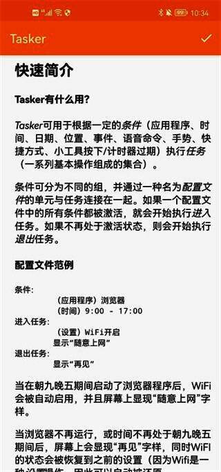
Tasker最新版本发布,自动化神器再升级
Tasker 最新版 V5.7.0-beta.6
系统工具 / 32.59MB
系统工具 / 8.89MB
系统工具 / 64.70MB
系统工具 / 41.11MB
系统工具 / 1.69MB
系统工具 / 5.12MB
系统工具 / 50.34MB
系统工具 / 18.59MB
系统工具 / 25.24MB
系统工具 / 20.15MB
现象级封印新范式:暗月流为何引爆PVP战场作为国产回合制MMORPG中极具策略深度的代表作,《梦想世界:长风问剑录》凭借其独创的“双月封印体系”持续搅动玩家生态。近期,“暗月封印·扩散易伤流”在高阶竞技场与跨服帮战中强势出圈——它不再满足于单体控制,而是以【状态联动+减防辐射】为核心逻辑,实现“封一
新一代赛季回合制破局之作由完美世界游戏倾力打造的《梦幻新诛仙:轻享》,作为《梦幻新诛仙》IP旗下首款聚焦“轻量化体验与主机级品质”双轨并进的赛季制回合手游,一经首曝即引发全网热议。在回合制品类长期面临玩法同质化、画面迭代乏力的行业背景下,该作以技术为刃、以体验为锚,率先打出“精品化3D回合”新范式—
为何C4D挤压后模型突然“扁平化”?在Cinema 4D(简称C4D)建模过程中,许多用户在为样条线添加【挤压】生成器后,本该立起的立体结构却意外呈现为毫无厚度的二维平面——模型像被压进玻璃板里,边缘锐利却零体积。这一高频故障常让新手困惑不已,实则并非软件异常,而是关键参数未激活或坐标轴向配置失当所
暗黑奇幻动作新标杆迎来深度进化由Primal Game Studio匠心打造、Knights Peak与4Divinity联合发行的暗黑系动作冒险游戏秘影曼德拉,凭借其诡谲神秘的世界观、高难度硬核战斗与浓郁哥特美学,自发售以来迅速在独立游戏圈掀起“曼德拉热”。如今,备受全网玩家翘首以盼的1.6版本重
抢先体验震撼开启,次世代平台全面升级备受全球篮球迷与模拟体育玩家瞩目的《NBA 2K26》正式官宣:抢先体验将于2025年8月29日(星期五)重磅启动,比9月5日的全球正式发售日提前整整一周。值得注意的是,本次将首次为Nintendo Switch™2平台推出专属次世代版本,标志着该系列在便携式主机
为什么C4D的扫描功能让建模效率翻倍?作为三维设计领域久负盛名的专业软件,Cinema 4D凭借直观的界面与强大的样条建模能力深受动态设计师、广告从业者及MG动画师青睐。其中,“扫描(Sweep)”是实现从2D路径到3D实体转化的核心工具之一——它能将一条“轮廓线”沿另一条“路径线”自动扫掠生成复杂
玩家自发创作引爆公益浪潮近日,《永劫无间》手游掀起一场前所未有的温情风暴——由玩家“一只大琦”原创的防拐寻亲主题UGC地图《你想,怎么活》(地图ID:9uazva733o95)在无拘乐园平台迅速走红。这张地图巧妙将真实失踪儿童信息嵌入游戏场景,让千万年轻玩家在探索、对战与互动中自然接触寻人线索,在沉
顶级RPG团队火力全开,专为Switch2打造全新巨制作为任天堂第一方核心RPG支柱之一,《异度神剑》系列凭借恢弘世界观、深邃哲学叙事与突破性的开放场景设计,持续定义JRPG新标杆。近日,其背后的金牌开发商Monolith Soft被多方信源证实——正倾全社之力,为即将发布的Nintendo Swi
重型火力新标杆:《失落星船:马拉松》三把轻机枪全系定位揭秘作为2024年备受瞩目的科幻PvE射击新作,《失落星船:马拉松》以硬核战术节奏与沉浸式太空殖民叙事迅速俘获核心玩家群体。游戏中共配备三款轻机枪,全部采用重型弹匣供弹机制,专为中远距离持续压制、封锁关键通道及构建火力网而生——它们不是“扫射玩具
一款国民级剪辑工具的音乐自由之路作为国内用户基数庞大、操作门槛极低的全能型视频剪辑软件,《爱剪辑》凭借直观的界面设计与“所见即所得”的编辑逻辑,长期稳居短视频创作新手首选榜单。尤其在背景音乐适配方面,它既支持云端曲库一键插入,更深度打通本地音频资源,让玩家、UP主、学生党等泛用户群体无需复杂设置,即
陌生来电要警惕,分享屏幕别随意,未知链接不点击,个人信息不透露,转账汇款多核实,骗局千万要记牢。有效预防诈骗,请安装国家反诈中心APP!
扫码用手机访问