Tasker安卓中文版是一款极具趣味性的系统优化软件,它没有任何限制要求,能充分满足众多用户的优质游戏需求,而且完全没有广告打扰。这款软件允许用户在特定背景下执行任务,拥有丰富的桌面插件和基于任务的自动化工具,让手机使用更为便捷。此外,它还支持修改充电、来电和短信提示声音,轻松实现复杂的自动化操作。有需求的小伙伴可免费下载使用。
1. 具备屏幕滤镜调节功能,用户能依据不同场景灵活选择不同的照明效果。
2. 提供全新的眼部防护测试,涵盖视力测试、色盲测试、疲劳测试等多项功能。
3. 拥有丰富的场景应用,像夜间、阅读、游戏等场景,可调节出合适的亮度。

1. 全新的疲劳提醒功能可让用户自由设置提醒时间,有助于保护眼睛,使人更加自律。
2. 具备丰富的色温调节功能,用户能选择合适的色温,让护眼更科学有效。
3. 拥有详细的数据监控功能,可查看实时移动数据并监控日常用眼情况。
1. 所有功能均可免费试用,既有趣又方便用户随时使用。
2. 强大的智能手机亮度调节功能可使用户快速调节手机屏幕亮度。
3. 该软件会记录每个任务的执行状态,助力用户监控和调试自动化流程。
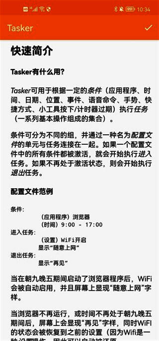
Tasker软件为手机赋予了强大的文件配置功能,具备丰富的插件和自动操作工具,用户可根据手机的使用场景进行设置。它还能与其他应用程序交互,并监控应用程序的实时运行状态。

陌生来电要警惕,分享屏幕别随意,未知链接不点击,个人信息不透露,转账汇款多核实,骗局千万要记牢。
有效预防诈骗,请安装国家反诈中心APP!
Tasker 安卓中文版 V5.7.0-beta.67.57MB